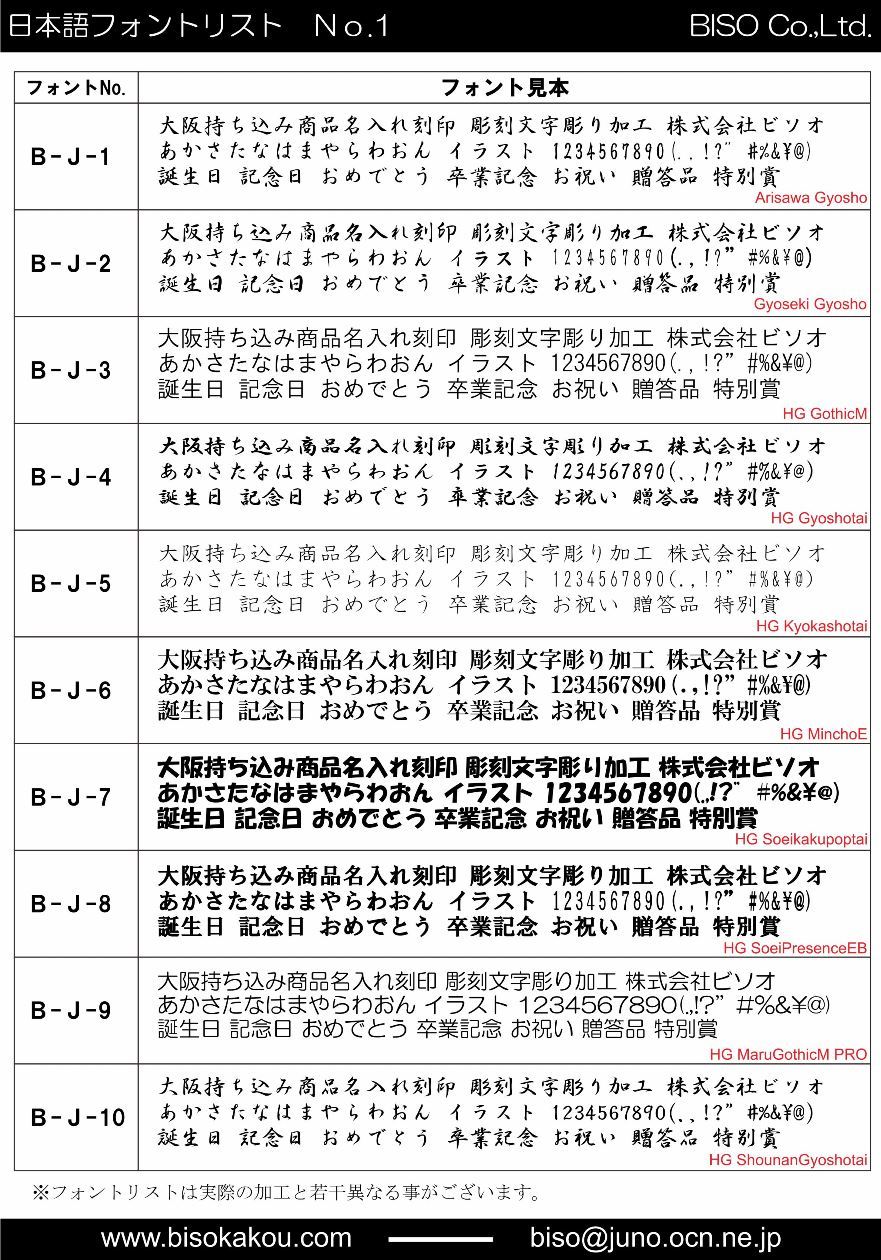
書体見本【フォントリスト、ワンポイントイラスト】名入れ刻印・ネーム入れ彫刻
下記の書体見本、ワンポイントイラストをダウンロード又は印刷してお使い下さい。(PDFファイル)
フォント番号を選んで依頼して下さい。(例、B-J-1)
ワンポイントイラスト番号を選んで依頼して下さい。(例、ワンポイント 5)
【依頼の見本】 bisokakou ☆ nairekokuin
オリジナルロゴ、図柄、写真画像など依頼の場合は、CD、USBなどのデータを商品と一緒に同送いただくか、下記のメールで送っていただいても結構です。お預かりしたデータは加工品と一緒にお返し致します。
|
加工お問合せ⇒
|
biso@juno.ocn.ne.jp ※hotmail、yahooメール、Gmailなどは返信できない事が多いみたいです。弊社からの返信 が遅い場合は迷惑メールに分類されてる事があるみたいです。 商品の写真やロゴマーク、イラストなどを送る場合は上のメールよりお問い合わせ内容、名前、連絡先などを必ず書き込んでいただきお送り下さい。 |
|---|

決済方法
・代金引換
・銀行振込
・現金決済
※クレジットカードは使えません。
短納期で仕上がり
・最短3日~5日
※小ロットの場合です。
・即日加工は相談下さい。
※その場での加工は不可能です。
お知らせ
現在、指輪の加工は受けてませんが、他の加工業者を紹介させいただきますのでお気軽にお問い合わせください。
冬季休みお知らせ
2025年12月27日~
2026年1月4日まで
5日より通常営業です。
加工作品集
定期的に更新しておりますので、名入れ刻印、彫刻加工の依頼時の参考にして下さい。
お問い合わせについて
メールにてお見積もりなどのお問い合わせのお客様は件名、お名前、連絡先等を必ず明記して下さい。特にお見積もり金額が記載しているメールは正式な見積もりですので、消さずにそのまま返信下さい。
持ち込み加工の流れ
1、お問合せ
商品の写真、材質、寸法、加工内容
や加工場所を明確に教えて下さい。
2、お見積もり依頼
加工料金をお知らせし、納期の回答
もいたします。
3、商品のお預かり
依頼品を持ち込みいただくか運送便
又は郵送でお送り下さい。
4、お支払い
決済方法をお知らせ下さい。
代引き・銀行振込・店頭支払い
5、加工作業を開始
名入れ刻印、彫刻作業を行います。
6、返送又は引き取り
3日~5日営業日で完了です。
■ 休業日
| 2026年 3月 | ||||||
| 日 | 月 | 火 | 水 | 木 | 金 | 土 |
| 1 | 2 | 3 | 4 | 5 | 6 | 7 |
| 8 | 9 | 10 | 11 | 12 | 13 | 14 |
| 15 | 16 | 17 | 18 | 19 | 20 | 21 |
| 22 | 23 | 24 | 25 | 26 | 27 | 28 |
| 29 | 30 | 31 | ||||
| 2026年 4月 | ||||||
| 日 | 月 | 火 | 水 | 木 | 金 | 土 |
| 1 | 2 | 3 | 4 | |||
| 5 | 6 | 7 | 8 | 9 | 10 | 11 |
| 12 | 13 | 14 | 15 | 16 | 17 | 18 |
| 19 | 20 | 21 | 22 | 23 | 24 | 25 |
| 26 | 27 | 28 | 29 | 30 | ||
●土、日、祝日が休日です。
営業時間 10:00~19:00
(※12:00~13:00昼休憩)





ダウンロード
ダウンロード

ダウンロード
ダウンロード

ダウンロード
ダウンロード

ダウンロード
ダウンロード

ダウンロード
ダウンロード







加工依頼書ダウンロード








企業、団体様などのお問い合せは
個人のお客様のお問い合せは
加工料金表
書体見本・イラスト


お支払方法